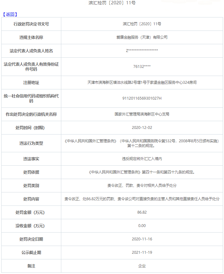
中国经济网北京11月20日讯 国家外汇管理局天津市分局近日公布的行政处罚决定书(滨汇检罚〔2020〕11号)显示,爱康金融服务(天津)有限公司违反规定将外汇汇入境内,根据《中华人民共和国外汇管理条例》第四十一条和第四十九条的规定,国家外汇管理局滨海新区中心支局对其责令改正,处86.82万元的罚款,并责令该公司对直接负责的主管人员和其他直接责任人员给予处分。
中国经济网查询发现,爱康金融服务(天津)有限公司的大股东为爱康集团全球(香港)公共有限公司,持股比例为100%。
相关规定:
《中华人民共和国外汇管理条例》第四十一条:违反规定将外汇汇入境内的,由外汇管理机关责令改正,处违法金额30%以下的罚款;情节严重的,处违法金额30%以上等值以下的罚款。非法结汇的,由外汇管理机关责令对非法结汇资金予以回兑,处违法金额30%以下的罚款。
《中华人民共和国外汇管理条例》第四十九条:境内机构违反外汇管理规定的,除依照本条例给予处罚外,对直接负责的主管人员和其他直接责任人员,应当给予处分;对金融机构负有直接责任的董事、监事、高级管理人员和其他直接责任人员给予警告,处5万元以上50万元以下的罚款;构成犯罪的,依法追究刑事责任。
以下为原文:
